Monday, November 20, 2023

Cool Static Code Analysis Tool References

Cool Static Code Analysis Tool References. Web find the best static code analysis tool for your software development and quality assurance needs based on user satisfaction, ease of use, and features. Web list of the best static code analysis tools:

Top 7 Static Code Analysis Tools DZone
Top 7 Static Code Analysis Tools DZone from dzone.com

Web qodana is a static code analysis engine that helps improve code quality by bringing inspections from jetbrains ides to your ci pipeline. Ad enrich ci/cd pipelines with all of the smart features you love from jetbrains ides. Web 61 rows static code analysis tools.

Web Static Code Analysis Tools Provide Numerous Benefits To Developers And Organizations.


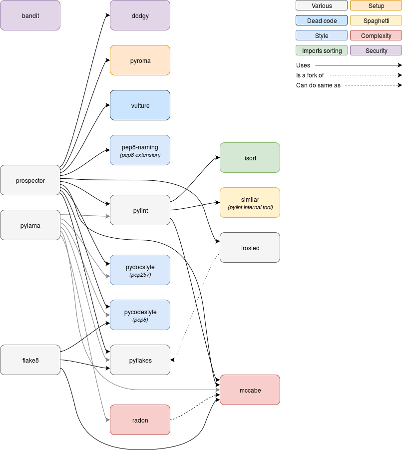
⚙️ a curated list of static analysis (sast) tools and linters for all programming languages, config files, build tools, and more. Web qodana is a static code analysis engine that helps improve code quality by bringing inspections from jetbrains ides to your ci pipeline. Ad enrich ci/cd pipelines with all of the smart features you love from jetbrains ides.

Some Of The Key Advantages Include:


Web download pdf abstract: Web the comparative study of three c/c++ static code analysis tools (flawfinder, rats and cppcheck) and two java static code analysis tools (spotbugs and pmd) is done. Web empower development teams with a code quality, security and static analysis solution that deeply integrates into your enterprise environment that enables you to deploy clean.

The Code Quality Platform For Your Favorite Ci Tool.


Web best free static code analysis tools across 34 static code analysis tools products. Web static analysis of code can check for: See reviews of resharper, sonarqube, codescan and compare free or paid products.

Web Static Code Analysis Is The Process Of Examining Your Code Without Executing It.


Slash time spent on code reviews and fixing issues. Web static code analysis tools play a pivotal role by ensuring the codebase adheres to predefined coding standards. Web source code analysis tools, also known as static application security testing (sast) tools, can help analyze source code or compiled versions of code to help find security.

This Process Helps Reduce Exposure To Internal And External Security Risks, Allows Developers.


Code issues and security vulnerabilities. Web list of the best static code analysis tools: Code completion code generation compilation completion dataset evaluation language model.

No comments:

Post a Comment

160+ Simple Mehndi Designs Perfect For Minimalist Brides!

Table Of Content Paisley All The Way Top Simple Mehendi Designs Beautiful Mehndi Design With Lotus Motif Jaali Pattern This three-part M...